客户服务热线:
010-88693537
0452-5656598
网站首页
关于迈沃德
产品中心
新闻动态
资料下载
联系我们
ENGLISH
产品目录
细胞生物学
Maworde 低氧工作站
Maworde 低氧手套箱
Maworde 三气低氧培养箱系列
Maworde 气体控制器
Maworde 活细胞观察小室
Maworde 简易低氧培养系统
Maworde 气体混合机
Maworde 独立培养小室
Maworde 细胞智能监控助手
Maworde 低氧微高压培养箱
Maworde 双气快速变化系统
微生物学
Maworde YY PLUS系列厌氧/微需氧工作站
Maworde YY系列厌氧/微需氧工作站
Maworde 铜触媒厌氧工作站
Maworde 微需氧/厌氧手套箱
Maworde 软膜厌氧手套箱
Maworde 培养罐控制系统
Maworde 厌氧培养小室
微生物生长曲线仪
微生物共培养
动物生物学
Maworde 动物低氧工作站
Maworde 动物低氧培养箱
Maworde 低压低氧动物箱
Maworde 动物安乐死箱
低氧/厌氧产品定制
细胞研究领域定制案例
微生物研究领域定制案例
动物研究领域定制案例
成像仪&影像仪
小动物活体成像仪
凝胶化发成像仪
植物活体分子影像仪
发光检测仪
酶标仪/PCR仪
耗材与零部件
配件
耗材
您的位置:
网站首页
>> 产品中心
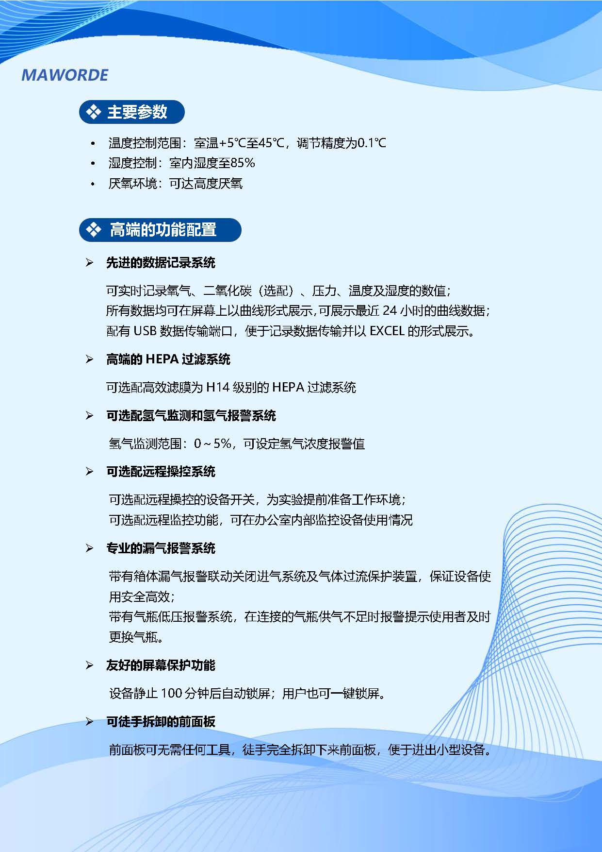
YY-XL PLUS厌氧工作站